Trong các hệ thống điện công nghiệp, đặc biệt là với động cơ 3 pha công suất lớn, việc lựa chọn phương pháp khởi động phù hợp đóng vai trò vô cùng quan trọng để vừa đảm bảo an toàn, vừa nâng cao tuổi thọ thiết bị. Một trong những giải pháp được áp dụng phổ biến nhất hiện nay là mạch khởi động sao – tam giác (Star – Delta Starter). Trong bài viết này, Điện Châu Á sẽ cùng bạn tìm hiểu chi tiết về khái niệm, cấu tạo, nguyên lý hoạt động cũng như những ứng dụng thực tế của mạch sao – tam giác.

1. Mạch khởi động sao tam giác động cơ là gì?
Mạch khởi động sao – tam giác là một phương pháp dùng để giảm dòng điện khởi động cho động cơ không đồng bộ 3 pha roto lồng sóc, nhằm hạn chế tình trạng sụt áp trên lưới điện và tránh ảnh hưởng đến các thiết bị khác trong hệ thống.
Khi khởi động trực tiếp, động cơ thường có dòng khởi động lớn gấp 5–9 lần dòng định mức. Vì vậy, với các động cơ công suất từ 10HP trở lên, việc sử dụng mạch sao – tam giác là giải pháp cần thiết để đảm bảo an toàn cho thiết bị và giúp tăng tuổi thọ động cơ.
Nguyên lý hoạt động:
- Lúc bắt đầu, động cơ được nối theo hình sao (Y) để dòng điện trên mỗi cuộn dây nhỏ đi, giúp khởi động êm hơn.
- Khi tốc độ đạt khoảng 75% tốc độ định mức, mạch sẽ tự động chuyển sang nối tam giác (Δ) để cấp đủ điện áp và dòng điện, đưa động cơ chạy ổn định.
Ứng dụng:
Mạch sao – tam giác thường dùng cho động cơ cảm ứng 3 pha. Tuy nhiên, không phải động cơ nào cũng áp dụng được.
Ví dụ:
- Với lưới điện 3 pha 380V, động cơ phải có thông số điện áp sao/tam giác = 380/660V thì mới dùng được.
- Nếu động cơ có thông số 220/380V, thì không thể áp dụng phương pháp khởi động sao – tam giác.
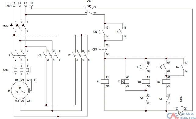
1.1 Cấu tạo
Mạch khởi động sao – tam giác được tạo thành từ các contactor, mạch dẫn và một số thiết bị bổ trợ.
Thông thường, trong mạch có:
- Contactor: gồm 3 contactor chính là K, K1 và K2.
- Aptomat (CB): một aptomat dùng để ngắt nguồn điện động lực bằng tay, và một aptomat riêng cho mạch điều khiển.
- Rơ-le: gồm 1 rơ-le nhiệt và 1 rơ-le thời gian.
Trong đó:
- Rơ-le nhiệt được lắp trực tiếp với contactor K, có chức năng bảo vệ động cơ khi quá tải.
- Rơ-le thời gian giúp điều khiển việc chuyển đổi từ sao sang tam giác một cách tự động sau khi đủ thời gian cài đặt.
Ngoài ra, mạch có thể bổ sung nút nhấn ON/OFF và đèn báo để vận hành thuận tiện.
1.2 Nguyên lý hoạt động
Khi nhấn nút ON, contactor K và K1 cùng đóng, động cơ sẽ khởi động ở chế độ sao (Y). Lúc này dòng điện giảm xuống còn khoảng 1/3 so với dòng định mức, giúp động cơ khởi động êm hơn.
Khi tốc độ động cơ đạt khoảng 75% tốc độ định mức, contactor K1 ngắt và contactor K2 đóng lại, mạch chuyển sang chế độ tam giác (Δ) để động cơ hoạt động ổn định ở tải định mức.
Quá trình chuyển đổi này thường được điều khiển bởi rơ-le thời gian, đảm bảo chính xác và an toàn cho động cơ.
Chu kỳ hoạt động này sẽ được lặp lại mỗi khi có một lần khởi động mới.

Sơ đồ nguyên lý mạch sao tam giác
1.3 Phân loại
Mạch sao – tam giác được chia thành hai loại chính: mạch dòng mạch mở và mạch dòng mạch đóng.
Mạch sao – tam giác mở
- Đặc điểm: Đây là loại được dùng phổ biến nhất. Khi chuyển từ chế độ sao sang tam giác, cuộn dây động cơ sẽ bị ngắt tạm thời (mở mạch). Mạch thường sử dụng 3 contactor và rơ-le định thời.
- Ưu điểm: Chi phí thấp, dễ lắp đặt, không cần thêm thiết bị giảm điện áp.
- Nhược điểm: Quá trình chuyển đổi tạo ra sự đột biến dòng điện và mô-men xoắn, có thể gây rung lắc, sụt áp hoặc ảnh hưởng đến tuổi thọ thiết bị.
Mạch sao – tam giác đóng
- Đặc điểm: Khi chuyển từ sao sang tam giác, động cơ không bị ngắt khỏi lưới điện. Mạch có thể bổ sung thêm các phần tử như contactor hoặc điện trở chuyển tiếp để giảm xung điện khi chuyển mạch.
- Ưu điểm: Giúp giảm thiểu dòng điện đột biến, khắc phục nhược điểm của mạch mở.
- Nhược điểm: Cấu tạo phức tạp hơn, yêu cầu nhiều thiết bị chuyển mạch, dẫn đến chi phí cao và khó lắp đặt hơn.
2. Ứng dụng của mạch khởi động sao tam giác
Mạch sao – tam giác được sử dụng rộng rãi trong các hệ thống công nghiệp, đặc biệt với động cơ công suất trung bình đến lớn (từ 10HP trở lên), nơi yêu cầu giảm dòng khởi động để tránh sụt áp lưới điện. Một số ứng dụng tiêu biểu gồm:
- Máy bơm công nghiệp: sử dụng trong hệ thống cấp thoát nước, trạm bơm lớn.
- Máy nén khí: giúp khởi động an toàn và ổn định cho động cơ nén.
- Quạt công nghiệp, hệ thống HVAC: vận hành quạt gió, quạt hút và hệ thống thông gió, điều hòa không khí.
- Máy nghiền, máy gia công cơ khí: trong ngành khai khoáng, sản xuất vật liệu, chế biến kim loại.
- Ngành thực phẩm và dược phẩm: vận hành các máy trộn, máy nghiền nguyên liệu.
- Nhờ khả năng giảm dòng khởi động và hạn chế sụt áp, mạch sao – tam giác được xem là giải pháp hiệu quả cho nhiều hệ thống động cơ ba pha trong công nghiệp.

3. Lưu ý khi chọn công suất cho thiết bị trong mạch
Trong mạch khởi động sao – tam giác, động cơ thực tế chạy chủ yếu ở chế độ tam giác. Chế độ sao chỉ được sử dụng trong giai đoạn khởi động. Sau khi chuyển sang chế độ tam giác, contactor chính và contactor tam giác sẽ hoạt động liên tục.
Vì vậy, khi thiết kế và chọn thiết bị, cần dựa vào catalog của động cơ để xác định chính xác thông số công suất và điện áp định mức theo kiểu đấu sao/tam giác.
Ví dụ:
- Một động cơ công suất 220HP, dòng định mức Iđm = 294A, điện áp định mức 380/660V (tam giác/sao).
- Khi tính toán:
- Dòng làm việc của contactor chính và contactor tam giác ≈ Iđm/2 = 294/2 = 174A.
- Dòng của contactor sao nhỏ hơn, khoảng < 147A (thấp hơn một cấp so với dòng định mức).
Như vậy, việc tính toán đúng dòng điện cho từng contactor là yếu tố quan trọng để đảm bảo hiệu quả và độ bền của hệ thống.
Có thể thấy, mạch khởi động sao – tam giác là giải pháp hiệu quả giúp giảm dòng khởi động, hạn chế sụt áp và bảo vệ hệ thống điện khi vận hành động cơ công suất lớn. Tuy còn một số nhược điểm, nhưng đây vẫn là lựa chọn hàng đầu trong nhiều ứng dụng công nghiệp. Nếu bạn cần tư vấn hoặc tìm giải pháp điện phù hợp, hãy liên hệ ngay với:
